尊龙凯时[AG]集团官网尊龙凯时

股票代码
688103
您现在的位置:首页 >> 产品介绍 >> GL1536A-氢闸流管
GL1536A-氢闸流管
产品名称:GL1536A-氢闸流管
产品型号:GL1536A
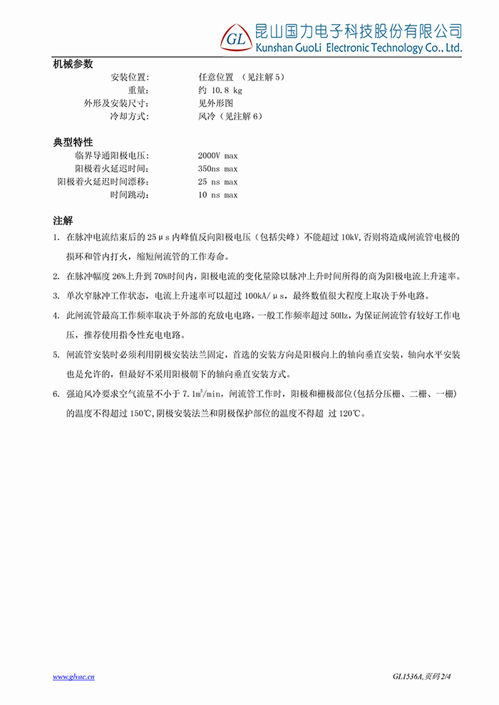
GL1536A型氢闸流管是二间隙金属-陶瓷结构充氘气高功率闸流管。它具有峰值阳极电流大、开关功率高、重复频率高等特点,可在雷达、高能激光器、高能加速器等装备中作超大功率脉冲开关。可以替换E2V公司生产的CX1536A氢闸流管
GL1536A-氢闸流管  下载
产品详细内容介绍

GL1536A产品介绍

注:所列参数均为典型产品规格,仅供选型参考.如有更新,恕不另行通知。需要更多技术支持,请与国力联系。








上一篇: 氢闸流管GL1154L 下一篇: 接触器用真空开关管TJ-0.66/211
走进国力 公司动态 产品展示 服务中心 尊龙凯时
扫描进入官方微信

扫描进入国力智选
公司简介
企业文化
企业历程
资质认证
公司荣誉
公司新闻
行业新闻
真空电容器
直流接触器
交流接触器
高压继电器
真空灭弧室
磁控管系列
服务承诺
销售咨询
联系方式
人才招聘
公司地址:中国江苏省昆山市西湖路28号
总机热线:+86-0512-36872111
公司邮箱:marketing@farequan.net(销售)
     audit@farequan.net(廉洁举报)
公司传真:+86-0512-36872122 / +86-0512-57777020
销售服务热线:400-9280-680
Copyright @ 2013-2024 尊龙凯时电子科技股份有限公司(farequan.net) All Rights Reserved. 苏ICP备57242775